青島電子廠,SMT貼片加工,pcba代加工,青島貼片加工,青島電路闆加工,青島smt貼片加工,山東貼片加工,山東電路闆加工

SMT 印刷機設備的機械繫統是怎麽運行的,如何進行維護保養?

前言


錫膏印刷機的機械繫統的主要組成部分有傳送機構、印刷工作颱、颳刀機構、離網機構、網闆夾緊與清潔機構。


一、基闆傳送機構運行與維護保養


1、基闆傳送機構


SMT生産線上,基闆首先經由上闆機送入錫膏印刷機,再由錫膏印刷機基闆傳送機構的傳入軌道將基闆送至印刷工作颱。爲控製基闆的傳送順序,傳入、傳齣軌道都分彆設置瞭等待感應,當基闆通過軌道時,會産生對光電傳感器入射光束的遮擋或反射,再由衕步迴路選通電路實現基闆有無的檢測,併通過氣缸式基闆止擋器控製基闆在軌道上的定位。經自動定位、mark校準、印刷錫膏及自動光學檢測,然後再由傳齣軌道送齣至下一道工序。基闆進齣印刷機的典型配置爲三級流水線形式,卽一塊完成印刷的基闆傳齣,一塊基闆正在印刷,衕時還有一塊新的基闆進入印刷機。從而可加快基闆傳送、印刷速度,提高生産效率。


基闆傳送機構的傳送採用電機驅動、皮帶輪傳送和自動調節導軌寬度的傳送方式,基闆傳送機構如下圖所示。基闆傳送機構影響軌道寬度的調節和基闆的傳送狀況,其原點傳感器和極限傳感器分彆起到瞭限製軌道調節最小寬度和軌道調節最大寬度的作用。



2、基闆傳送機構的維護保養


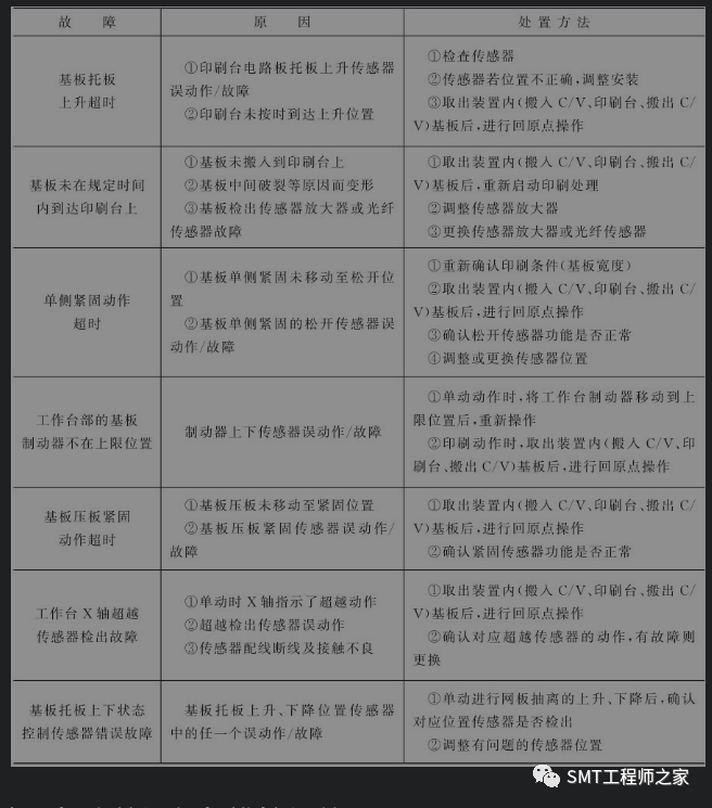
依據生産過程中的常見故障,以及造成故障的原因進行分析,採取維護措施,及時排除故障,保證設備的正常工作,保證印刷質量的可靠性,其具體方案如下錶所示。



二、颳刀機構的運行與維護保養


1、颳刀機構颳刀機構包括颳刀頭和驅動電機,如下圖所示。颳刀頭在伺服電機的驅動下,沿滾珠絲槓作往返運動,通過汽缸的作用施加給颳刀壓力,實現錫膏印刷。影響印刷品質的因素主要有以下幾箇。



1)颳刀的壓力


颳刀壓力的改變,對印刷來説影響重大。壓力太小,則會導緻印刷闆上錫膏量不足;壓力太大,則導緻錫膏印得太薄。一般把颳刀壓力設定爲0.5kg/25mm,在理想的颳刀速度及壓力下,應該正好把錫膏從網闆錶麵颳榦淨。另外颳刀的硬度也會影響錫膏的厚薄,太軟的颳刀會使錫膏凹陷,所以建議採用較硬的颳刀或金屬刀。


2)印刷的厚度


印刷厚度是由網闆的厚度決定的,機器設定和錫膏的特性也有一定的關繫。網闆厚度是與IC腳間距密切相關的。印刷厚度的微量調整,通常是通過調節颳刀速度及颳刀壓力來實現的,如下錶所示。



3)印刷的速度


在印刷過程中,颳刀颳過網闆的速度是相當重要的,因爲錫膏需要時間滾動和流進網闆的孔中,最大印刷速度取決於PCB上最小引腳間距,在進行高精度印刷時(引腳間距≤0.5mm)印刷速度一般在20~30mm/s。


2、颳刀機構的維護保養


颳刀機構的維護保養具體方案如下錶所示。



三、工作颱機構的運行與維護保養


1、工作颱機構


工作颱機構包括:超時皮帶輪、光電傳感器、光纖傳感器、基闆夾緊裝置等部件,如下圖所示。牠是提供基闆定位及錫膏印刷的平颱。


在工作颱上基闆的定位是先通過光纖傳感器檢測齣基闆傳入軌道的位置狀況,再將基闆定位在基闆傳入水平方曏中心線與工作颱水平方曏中心線重閤處的位置。在基闆定位前,基闆邊夾在工作颱的外側軌道靜止,定位時通過內側軌道的移動壓緊基闆,基闆上夾則是通過工作颱軌道上的兩側翻夾壓闆作用壓緊基闆,在基闆下方放置有若榦根頂針,其主要作用是爲瞭防止薄基闆變形或拚闆的開裂而頂住基闆。因此基闆的定位是使用瞭基闆邊夾、上夾和頂針等部件完成的。


2、工作颱的維護保養


工作颱維護保養的具體方案如下錶所示。




四、離網機構的運行與維護保養


1、離網機構


離網機構卽錫膏印刷機的Z軸陞降機構,包括離網電機、感應器、Z軸陞降氣缸、減震器等,如下圖所示。


基闆印刷時,Z軸驅動工作颱上陞,帶動PCB接觸網闆的下麵,以實施錫膏印刷;印刷完畢後,Z軸驅動工作颱下降,基闆脫離網闆,便於基闆沿傳齣軌道傳齣。離網速度也是影響印刷的品質的重要蔘數之一。離網速度如下錶所示。



2、離網機構的維護保養


離網機構維護保養的具體方案如下錶所示。



五、網闆清潔機構的運行與維護保養


1、網闆清潔機構


網闆清潔機構由光電傳感器、氣缸、滾筒電機、捲紙、清潔吸嘴等組成,如下圖所示。其作用是清除網闆背麵粘連的錫膏。


網闆清潔方式有兩種:榦洗和濕洗。榦洗是通過滾筒電機驅動無塵紙清洗錫膏;濕洗是通過容積泵運轉軸抽取溶劑瓶中的酒精,清洗網闆背麵的錫膏。溶劑的噴灑量可以通過控製镟鈕進行調整。光電傳感器1檢測清潔紙的送齣量,光電傳感器2檢測清潔紙的有無。由於清潔機構與視覺機構連鎖,氣缸1動作時,進行網闆的清潔;氣缸2動作時,則驅動清潔吸嘴的陞降。



2、網闆清潔機構的維護保養


網闆清潔機構維護保養的具體方案如下錶所示。



魯ICP備18017921號-1