青岛电子厂,SMT贴片加工,pcba代加工,青岛贴片加工,青岛电路板加工,青岛smt贴片加工,山东贴片加工,山东电路板加工

SMT 印刷机设备的机械系统是怎么运行的,如何进行维护保养?

2026-04-08 09:27:00
青岛smt贴片加工,pcba代加工
转贴
22

前言


锡膏印刷机的机械系统的主要组成部分有传送机构、印刷工作台、刮刀机构、离网机构、网板夹紧与清洁机构。


一、基板传送机构运行与维护保养


1、基板传送机构


SMT生产线上,基板首先经由上板机送入锡膏印刷机,再由锡膏印刷机基板传送机构的传入轨道将基板送至印刷工作台。为控制基板的传送顺序,传入、传出轨道都分别设置了等待感应,当基板通过轨道时,会产生对光电传感器入射光束的遮挡或反射,再由同步回路选通电路实现基板有无的检测,并通过气缸式基板止挡器控制基板在轨道上的定位。经自动定位、mark校准、印刷锡膏及自动光学检测,然后再由传出轨道送出至下一道工序。基板进出印刷机的典型配置为三级流水线形式,即一块完成印刷的基板传出,一块基板正在印刷,同时还有一块新的基板进入印刷机。从而可加快基板传送、印刷速度,提高生产效率。


基板传送机构的传送采用电机驱动、皮带轮传送和自动调节导轨宽度的传送方式,基板传送机构如下图所示。基板传送机构影响轨道宽度的调节和基板的传送状况,其原点传感器和极限传感器分别起到了限制轨道调节最小宽度和轨道调节最大宽度的作用。



2、基板传送机构的维护保养


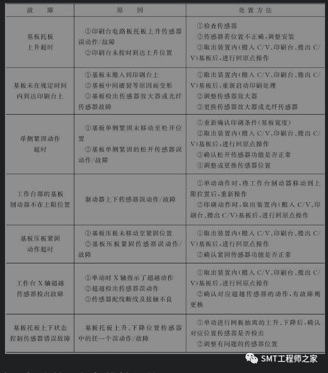
依据生产过程中的常见故障,以及造成故障的原因进行分析,采取维护措施,及时排除故障,保证设备的正常工作,保证印刷质量的可靠性,其具体方案如下表所示。



二、刮刀机构的运行与维护保养


1、刮刀机构刮刀机构包括刮刀头和驱动电机,如下图所示。刮刀头在伺服电机的驱动下,沿滚珠丝杠作往返运动,通过汽缸的作用施加给刮刀压力,实现锡膏印刷。影响印刷品质的因素主要有以下几个。



1)刮刀的压力


刮刀压力的改变,对印刷来说影响重大。压力太小,则会导致印刷板上锡膏量不足;压力太大,则导致锡膏印得太薄。一般把刮刀压力设定为0.5kg/25mm,在理想的刮刀速度及压力下,应该正好把锡膏从网板表面刮干净。另外刮刀的硬度也会影响锡膏的厚薄,太软的刮刀会使锡膏凹陷,所以建议采用较硬的刮刀或金属刀。


2)印刷的厚度


印刷厚度是由网板的厚度决定的,机器设定和锡膏的特性也有一定的关系。网板厚度是与IC脚间距密切相关的。印刷厚度的微量调整,通常是通过调节刮刀速度及刮刀压力来实现的,如下表所示。



3)印刷的速度


在印刷过程中,刮刀刮过网板的速度是相当重要的,因为锡膏需要时间滚动和流进网板的孔中,最大印刷速度取决于PCB上最小引脚间距,在进行高精度印刷时(引脚间距≤0.5mm)印刷速度一般在20~30mm/s。


2、刮刀机构的维护保养


刮刀机构的维护保养具体方案如下表所示。



三、工作台机构的运行与维护保养


1、工作台机构


工作台机构包括:超时皮带轮、光电传感器、光纤传感器、基板夹紧装置等部件,如下图所示。它是提供基板定位及锡膏印刷的平台。


在工作台上基板的定位是先通过光纤传感器检测出基板传入轨道的位置状况,再将基板定位在基板传入水平方向中心线与工作台水平方向中心线重合处的位置。在基板定位前,基板边夹在工作台的外侧轨道静止,定位时通过内侧轨道的移动压紧基板,基板上夹则是通过工作台轨道上的两侧翻夹压板作用压紧基板,在基板下方放置有若干根顶针,其主要作用是为了防止薄基板变形或拼板的开裂而顶住基板。因此基板的定位是使用了基板边夹、上夹和顶针等部件完成的。


2、工作台的维护保养


工作台维护保养的具体方案如下表所示。




四、离网机构的运行与维护保养


1、离网机构


离网机构即锡膏印刷机的Z轴升降机构,包括离网电机、感应器、Z轴升降气缸、减震器等,如下图所示。


基板印刷时,Z轴驱动工作台上升,带动PCB接触网板的下面,以实施锡膏印刷;印刷完毕后,Z轴驱动工作台下降,基板脱离网板,便于基板沿传出轨道传出。离网速度也是影响印刷的品质的重要参数之一。离网速度如下表所示。



2、离网机构的维护保养


离网机构维护保养的具体方案如下表所示。



五、网板清洁机构的运行与维护保养


1、网板清洁机构


网板清洁机构由光电传感器、气缸、滚筒电机、卷纸、清洁吸嘴等组成,如下图所示。其作用是清除网板背面粘连的锡膏。


网板清洁方式有两种:干洗和湿洗。干洗是通过滚筒电机驱动无尘纸清洗锡膏;湿洗是通过容积泵运转轴抽取溶剂瓶中的酒精,清洗网板背面的锡膏。溶剂的喷洒量可以通过控制旋钮进行调整。光电传感器1检测清洁纸的送出量,光电传感器2检测清洁纸的有无。由于清洁机构与视觉机构连锁,气缸1动作时,进行网板的清洁;气缸2动作时,则驱动清洁吸嘴的升降。



2、网板清洁机构的维护保养


网板清洁机构维护保养的具体方案如下表所示。



热门文章
联系我们
联系人: 张经理
电话: 157 6398 8890
传真: 0532-87961015
Email: kerongda_tech@163.com
微信: 18006481509
地址: 山东省青岛市城阳区夏庄街道银河路368号